在数字时代,网络连接是智能手机的核心功能之一,iPhone作为全球广受欢迎的智能设备,其网络设置既简洁高效又功能丰富,无论是日常使用Wi-Fi、移动数据,还是管理个人热点、配置VPN,iPhone都提供了直观的操作路径和灵活的选项,本文将详细拆解iPhone网络设置的各个环节,帮助用户全面掌握连接与管理网络的方法,确保设备始终处于最佳在线状态。

基础网络连接:Wi-Fi与蜂窝网络
Wi-Fi设置
Wi-Fi是iPhone最常用的网络连接方式,其设置路径为“设置”>“Wi-Fi”,进入该界面后,用户可看到“Wi-Fi”开关(默认开启),下方显示可用网络列表,连接过程分为三步:
- 开启Wi-Fi:若开关显示灰色,轻触即可启用,iPhone会自动搜索附近网络。
- 选择网络:在列表中点击目标网络名称,若网络无需密码,直接点击“加入”即可;若需密码,输入后点击“加入”。
- 高级选项:对于特殊网络(如企业级Wi-Fi),可点击网络名称后的“!”图标,配置“IP地址”(静态或动态)、“DNS代理”、“搜索域”等参数,或开启“自动加入此网络”以避免重复连接。
若遇到连接问题,可尝试“忽略此网络”(在已连接网络名称左滑),或前往“设置”>“通用”>“关于本机”>“Wi-Fi地址”检查MAC地址是否异常。
蜂窝网络(移动数据)
蜂窝网络是Wi-Fi的补充,适用于户外或无Wi-Fi环境,设置路径为“设置”>“蜂窝网络”。
- 开关控制:顶部“蜂窝数据”开关可全局开启/关闭移动数据,关闭后仅支持通话和短信。
- 数据管理与套餐:
- “蜂窝数据选项”>“蜂窝数据计划”可查看当前套餐详情(需运营商支持);
- “蜂窝数据选项”>“语音与数据”可选择4G/5G网络模式(如“启用5G自动”或“仅限5G”),需设备支持且运营商开通服务;
- “蜂窝数据选项”>“数据漫游”控制出国时的移动数据使用(建议关闭以避免高额费用)。
- 应用级流量控制:在“蜂窝数据”界面下滑,可单独设置各应用是否允许使用蜂窝数据,绿色开关为允许,灰色为禁用,禁用视频应用的蜂窝数据,可避免意外消耗流量。
个人热点
当其他设备需要共享iPhone的网络时,可开启个人热点,路径为“设置”>“个人热点”。

- 配置热点:
- 开启“个人热点”开关,默认名称为“iPhone+后缀”,可点击“热点名称”自定义;
- “密码”可修改(建议使用WPA2加密,长度至少8位);
- “最大兼容性”开启后,支持更多设备连接(如老式安卓机),但可能降低速度。
- 连接方式:其他设备可通过Wi-Fi、蓝牙或USB连接,Wi-Fi方式需输入热点密码;蓝牙方式需先在iPhone与其他设备间配对,再开启热点;USB方式需用数据线连接iPhone与电脑,并在电脑网络设置中选择“通过iPhone共享网络”。
网络优化与安全设置
VPN配置
VPN(虚拟专用网络)可加密网络流量,保护隐私,设置路径为“设置”>“通用”>“VPN与设备管理”。
- 添加VPN配置:点击“添加VPN配置”,选择“类型”(如IKEv2、L2TP等,需服务商提供),填写服务器、账户、密码等信息,完成后点击“完成”。
- 管理VPN:开启后,所有流量将通过VPN隧道;可开启“始终开启VPN”确保连接不中断,或在“设置”>“VPN”中手动开关。
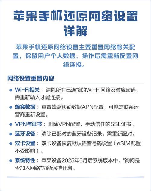
网络重置与故障排查
若遇到网络异常(如无法连接Wi-Fi、移动数据失效),可尝试以下操作:
- 重置网络设置:路径为“设置”>“通用”>“传输或还原iPhone”>“还原”>“还原网络设置”(需输入密码,此操作会清除所有Wi-Fi密码、VPN配置等)。
- 更新iOS:前往“设置”>“通用”>“软件更新”,确保系统为最新版本,修复潜在的系统漏洞。
- 运营商设置:在“设置”>“蜂窝网络”>“蜂窝数据选项”>“运营商”中,点击“自动运营商”,或手动选择运营商。
高级网络功能
双卡与eSIM
支持双卡的iPhone(如国行版)可在“设置”>“蜂窝网络”中管理两张SIM卡:
- “默认语音与数据”可选择主卡;
- “切换蜂窝数据”可手动切换流量卡;
- “蜂窝数据选项”可单独设置每张卡的“语音与数据”模式(如5G开关)。
eSIM用户可通过“设置”>“通用”>“关于本机”>“本机号码”添加或移除eSIM。
网测速与诊断
iPhone内置网络诊断工具,路径为“设置”>“通用”>“关于本机”>“网络”(部分iOS版本需连续点击“版本号”7次启用开发者模式后可见),可测试网络延迟、丢包率,或使用第三方App(如Speedtest by Ookla)测速。

网络设置常见问题与技巧
- Wi-Fi自动断开:尝试“设置”>“Wi-Fi”>“其他”>输入网络名称,勾选“自动加入此网络”,并关闭“省电模式”。
- 热点无法连接:检查热点密码是否正确,或尝试关闭“最大兼容性”后重新连接。
- 5G信号弱:在“设置”>“蜂窝网络”>“蜂窝数据选项”>“语音与数据”中选择“4G”,或联系运营商检查5G覆盖范围。
相关问答FAQs
Q1:为什么iPhone连接Wi-Fi后显示“无互联网访问”?
A:可能原因包括:路由器故障(重启路由器或连接其他Wi-Fi测试)、iPhone获取IP地址失败(在“设置”>“Wi-Fi”>目标网络>“配置DNS”中选择“自动”)、或运营商网络限制(尝试关闭“蜂窝数据”),若问题持续,可“还原网络设置”或联系ISP。
Q2:使用个人热点时,iPhone耗电快怎么办?
A:个人热点会显著增加耗电,建议:
- 降低屏幕亮度并开启“省电模式”(“设置”>“电池”);
- 关闭不必要的后台应用(“设置”>“通用”>“后台App刷新”);
- 通过USB连接热点(耗电低于Wi-Fi热点);
- 使用充电器连接iPhone,确保电量充足。
