手机无线充电技术原理图涉及电磁感应、磁共振、无线电能传输等多种技术路径,其中电磁感应式是目前最主流的方案,其核心原理基于法拉第电磁感应定律,以下从技术原理、关键组件、信号流程及能量传输机制等方面展开详细说明,并辅以表格对比不同技术路径的特点。

电磁感应式无线充电技术原理
电磁感应式无线充电系统主要由发射端(Tx)和接收端(Rx)两部分组成,通过线圈间的磁场耦合实现能量传输,其核心原理是:发射端线圈交变电流产生交变磁场,接收端线圈切割磁感线产生感应电动势,经整流滤波后为设备充电,具体流程如下:
发射端(Tx)工作流程
- 电源模块:将市电(220V交流电)转换为直流电(通常为5V-19V),通过PWM控制芯片调节输出电压。
- 高频逆变电路:由MOSFET或IGBT等功率开关管组成H桥电路,将直流电转换为高频交流电(频率通常为100-205kHz,符合Qi标准)。
- 发射线圈:采用漆包线绕制的平面线圈(一般为螺旋形或方形),高频电流通过线圈时产生垂直于线圈平面的交变磁场。
- 控制与通信模块:通过负载调制技术(如ASK调制)实现与接收端的通信,包括识别设备、功率调节及异物检测(FOD)。
接收端(Rx)工作流程
- 接收线圈:与发射线圈参数匹配的平面线圈,置于设备内部,通过感应电动势获取能量。
- 整流滤波电路:由肖特基二极管或同步整流器将交流电转换为直流电,电容滤波后输出稳定电压。
- 电压调节模块:通过DC-DC转换器(如降压电路)将电压调整为设备电池所需的充电电压(如3.7V-4.2V)。
- 通信反馈模块:通过改变接收端线圈的负载阻抗,向发射端发送功率需求、充电状态等信号。
关键参数与匹配条件
- 耦合系数(k):发射线圈与接收线圈间的耦合程度,取决于距离、对齐度及线圈尺寸,k值越高(理想值1),传输效率越高。
- 品质因数(Q):线圈自身的储能与耗能之比,Q值越高,线圈损耗越小,通常通过增加线圈匝数或使用利兹线提升。
- 谐振频率:发射端与接收端需工作在同一谐振频率(如Qi标准的110-205kHz),通过电容与线圈组成LC谐振电路,提升传输效率。
技术优势与局限
- 优势:技术成熟、成本低、安全性高(无触点火花),广泛应用于手机、耳机等消费电子产品。
- 局限:传输距离短(10mm)、对线圈对齐精度要求高、大功率传输时发热明显。
磁共振式无线充电技术原理
磁共振式技术通过在发射端和接收端添加谐振电容,形成LC谐振电路,利用磁场共振实现中距离(厘米级)能量传输,其原理与电磁感应式的主要区别在于:
- 谐振增强:发射端与接收端线圈在相同频率下发生共振,磁场能量在两个谐振腔间高效传递,耦合系数要求降低(k可低至0.1)。
- 多设备兼容:通过频率分复用技术,可同时为多个设备充电(如为手机、手表同时供电)。
- 传输距离:可达数厘米,但对线圈尺寸和Q值要求更高,成本也相对较高。
不同技术路径对比
| 技术类型 | 传输距离 | 效率 | 成本 | 应用场景 | 代表标准 |
|---|---|---|---|---|---|
| 电磁感应式 | ≤10mm | 70-85% | 低 | 手机、耳机、电动牙刷 | Qi、AirFuel |
| 磁共振式 | ≤100mm | 60-80% | 中 | 汽车充电、多设备充电 | WiTricity、A4WP |
| 无线电能传输 | ≥1m | 30-50% | 高 | 远程充电、医疗植入设备 |
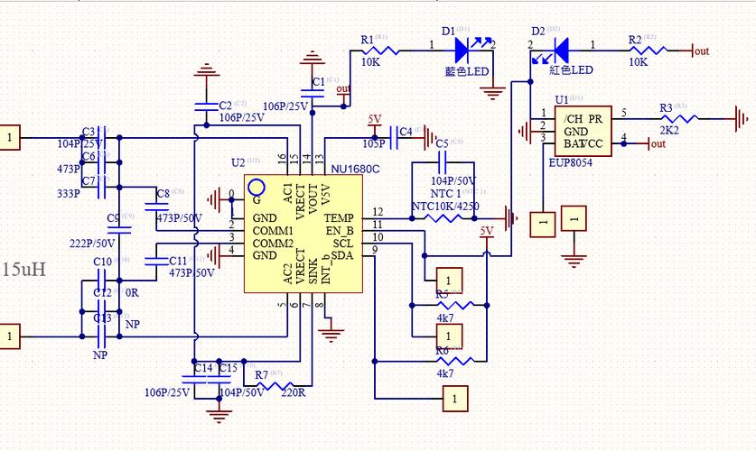
技术原理图核心模块解析
电磁感应式无线充电原理图可分为发射端和接收端两大子系统,各模块功能如下:
-
发射端子系统:
(图片来源网络,侵删)- AC-DC转换电路:将220V交流电转换为直流电,经稳压后供给逆变电路。
- PWM控制器:生成高频驱动信号,控制H桥电路的开关状态。
- H桥逆变电路:由4个MOSFET组成,将直流电转换为高频交流电。
- 发射线圈及匹配电容:与电容组成LC谐振电路,产生交变磁场。
- 通信与控制单元:通过检测接收端反馈信号,调节输出功率。
-
接收端子系统:
- 接收线圈及匹配电容:感应发射端磁场,产生谐振电压。
- 整流滤波电路:将交流电转换为直流电,消除高频纹波。
- 电压调节电路:通过DC-DC转换器稳定输出电压。
- 通信反馈电路:通过负载调制向发射端发送数据。
能量传输效率优化措施
- 线圈设计:采用方形螺旋线圈替代圆形线圈,减少边缘效应;使用磁屏蔽材料(如铁氧体片)减少漏磁。
- 频率优化:根据传输距离调整谐振频率,Qi标准支持110-205kHz自适应频率调节。
- 同步整流技术:用MOSFET替代二极管,降低整流损耗,提升效率5-10%。
相关问答FAQs
Q1:为什么无线充电时手机需要放在指定位置?
A:无线充电依赖线圈间的磁场耦合,若发射线圈与接收线圈未对齐,耦合系数(k)会急剧下降,导致传输效率降低甚至无法充电,Qi标准要求线圈对齐偏差通常不超过5mm,否则效率可能从80%降至50%以下,异物检测(FOD)功能也会因位置偏差误判金属异物,暂停充电以防止过热。
Q2:无线充电是否会对手机电池造成损害?
A:正常情况下不会,现代无线充电系统内置多重保护机制:温度传感器实时监测充电温度,超过45℃时自动降功率;电压调节模块确保输出电压稳定在电池安全范围内(如4.2V±0.05V);部分手机还支持电池健康管理功能,通过脉冲充电减少锂离子结晶,但长期使用非认证充电器或高温环境可能导致电池老化,建议选择Qi认证的充电器并避免边充电边运行大型游戏。

