苹果手机作为全球广泛使用的智能手机之一,其操作系统iOS以简洁易用著称,但在某些情况下,用户可能需要还原网络设置来解决网络连接问题或排除故障,还原网络设置是iOS系统中一项非常实用的功能,它不会删除手机内的任何个人数据,如照片、联系人、短信或应用,而是将所有网络相关的配置恢复到出厂默认状态,包括Wi-Fi密码、蜂窝网络设置、VPN配置、蓝牙配对设备等,这项功能具体藏在哪里呢?本文将详细说明苹果手机还原网络设置的路径、操作步骤、适用场景以及注意事项,帮助用户快速找到并正确使用该功能。

我们需要明确“还原网络设置”在iOS系统中的具体位置,这一功能位于“设置”应用中的“通用”选项里,要找到它,用户可以按照以下步骤操作:第一步,在iPhone主屏幕上找到并点击“设置”图标,该图标通常显示为灰色背景上的齿轮形状;第二步,在“设置”菜单中,向下滑动,找到并点击“通用”选项,它位于“蜂窝网络”和“VPN与设备管理”之间;第三步,进入“通用”菜单后,继续向下滑动,直到看到“传输或还原iPhone”这一选项,点击进入;第四步,在“传输或还原iPhone”页面中,点击“还原”选项,此时会看到多个还原选项,包括“还原所有设置”“还原网络设置”“还原键盘词典”“还原主屏幕布局”和“抹掉所有内容和设置”;第五步,点击“还原网络设置”,系统会弹出一个确认对话框,提示用户“此操作将还原所有网络设置,并可能会断开当前的网络连接”,点击“还原”即可完成操作,需要注意的是,执行此操作前,iPhone可能会要求用户输入锁屏密码,以验证身份,确保操作的安全性。
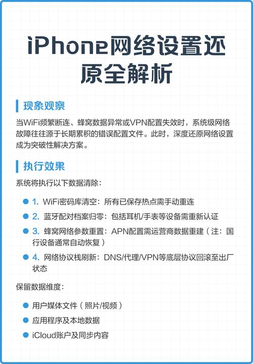
我们详细解析“还原网络设置”的具体作用范围,以便用户了解执行该操作后会发生哪些变化,根据苹果官方说明,还原网络设置主要影响以下几类配置:首先是Wi-Fi设置,包括所有已保存的Wi-Fi网络名称和密码、Wi-Fi网络的历史记录、以及之前设置的Wi-Fi辅助功能等,执行后会清除这些信息,手机将不再自动连接任何曾经保存的Wi-Fi网络;其次是蜂窝网络设置,如蜂窝数据选项、个人热点配置、蜂窝数据SIM PIN码等,这些设置会被重置为默认状态;第三是VPN与设备管理设置,所有配置的VPN连接 profile 以及与网络相关的设备管理配置将被移除;第四是蓝牙设置,包括已配对的蓝牙设备(如耳机、智能手表等)以及蓝牙相关的偏好设置,执行后需要重新配对;第五是其他网络相关设置,如“定位服务”中与网络位置相关的选项、“隐私”设置中的网络权限等也可能被重置,需要强调的是,这一操作不会影响iPhone上的个人数据,如照片、视频、通讯录、备忘录、应用数据等,也不会删除已安装的应用或Apple ID账户信息。
在哪些情况下用户需要考虑使用“还原网络设置”呢?以下是几种常见的适用场景:当iPhone无法连接到Wi-Fi网络时,可能是由于路由器设置冲突或Wi-Fi模块配置错误,还原网络设置可以清除错误的缓存和配置,重新建立连接;当蜂窝数据无法使用时,如无法上网、发送彩信失败或个人热点无法开启,可能是蜂窝网络设置异常,通过还原可以恢复默认配置;当VPN连接频繁断开或无法连接时,可能是VPN profile 损坏,还原后会删除所有VPN配置,需要用户重新添加;当蓝牙设备无法配对或连接不稳定时,可能是蓝牙设置出现错误,还原后可以重新初始化蓝牙模块;当手机的网络功能出现各种异常,且无法通过重启、更新系统或单独重置某个网络设置解决时,“还原网络设置”作为一个“大杀器”,可以一次性解决大部分网络相关问题,需要注意的是,在执行还原前,建议用户先尝试简单的解决方法,如重启手机、忘记Wi-Fi网络后重新连接、更新iOS系统等,因为这些操作通常更快捷且不会丢失任何配置。
为了更清晰地展示还原网络设置前后的变化,我们可以通过一个表格来对比:

| 项目 | 还原前状态 | 还原后状态 |
|---|---|---|
| Wi-Fi密码 | 保存所有已连接Wi-Fi的密码 | 清除所有Wi-Fi密码,需重新输入 |
| 蓝牙设备 | 显示已配对的设备(如AirPods、Apple Watch) | 清除所有配对记录,需重新配对 |
| VPN配置 | 保存所有VPN账户和服务器信息 | 删除所有VPN profile,需重新添加 |
| 蜂窝数据设置 | 保留个人热点、蜂窝数据开关等自定义设置 | 恢复默认设置,如个人热点关闭、蜂窝数据默认开启 |
| 网络相关权限 | 应用对网络访问的权限设置(如定位服务) | 部分权限重置,可能需要重新授权 |
| 个人数据 | 照片、联系人、短信、应用等不受影响 | 个人数据完整保留,不会被删除 |
在执行“还原网络设置”操作时,用户还需要注意以下几点:确保iPhone电量充足(建议保持在50%以上),或连接充电器,以防在操作过程中因电量耗尽导致手机异常关机;由于操作后会清除Wi-Fi密码和蓝牙配对信息,建议提前记录重要的Wi-Fi密码,并在还原后重新连接网络;如果手机设置了“查找我的iPhone”功能,在还原网络设置时无需关闭该功能,因为它属于Apple ID安全设置,与网络设置无关;还原网络设置后,部分应用可能需要重新获取网络权限,如地图应用的定位权限、社交应用的网络访问权限等,用户可以在“设置”-“隐私”-“定位服务”或“网络”中重新授权。
执行完“还原网络设置”后,如果网络问题仍未解决,可能需要进一步排查,例如检查路由器是否正常工作、联系运营商确认蜂窝网络状态、或考虑将iPhone送至官方售后进行检测,定期备份iPhone数据(通过iCloud或电脑)是一个良好的习惯,可以在还原或其他意外情况发生时,确保个人数据的安全。
相关问答FAQs:
问题1:还原网络设置后,我的照片和联系人会丢失吗?
解答:不会,还原网络设置仅影响网络相关的配置,如Wi-Fi、蓝牙、VPN等,不会删除iPhone上的任何个人数据,包括照片、联系人、短信、备忘录、应用数据等,这些数据会完整保留在手机中,用户无需担心数据丢失的问题。

问题2:还原网络设置和“抹掉所有内容和设置”有什么区别?
解答:两者的区别非常大,还原网络设置仅重置网络相关的配置,不删除个人数据和系统本身,操作后手机仍能正常使用,只是需要重新连接Wi-Fi和配对蓝牙设备;而“抹掉所有内容和设置”会删除iPhone上的所有数据、设置以及安装的应用,将手机恢复到初始未激活状态,类似于“恢复出厂设置”,操作后需要重新设置iPhone,包括登录Apple ID、恢复备份等,除非要出售或赠送手机,否则不建议使用“抹掉所有内容和设置”功能来解决网络问题。
